Periodic systems

The extension of a ground-state calculation to a periodic system is quite straightforward in Octopus. In this tutorial we will explain how to perform some basic calculation using bulk silicon as an example.

Input

As always, we will start with a simple input file. In this case we will use a primitive cell of Si, composed of two atoms.


 CalculationMode = gs
 
 PeriodicDimensions = 3
 
 Spacing = 0.5
 
 %LatticeVectors
   0.0 | 0.5 | 0.5 
   0.5 | 0.0 | 0.5
   0.5 | 0.5 | 0.0
 %
 
 a = 10.18
 %LatticeParameters
  a | a | a
 %
 
 %ReducedCoordinates
  "Si" | 0.0 | 0.0 | 0.0 
  "Si" | 1/4 | 1/4 | 1/4 
 %
 
 nk = 2
 %KPointsGrid
   nk |  nk |  nk
  0.5 | 0.5 | 0.5
  0.5 | 0.0 | 0.0
  0.0 | 0.5 | 0.0
  0.0 | 0.0 | 0.5
 %
 KPointsUseSymmetries = yes
 
 ExtraStates = 1
 Output = dos

Lets see more in detail some of the input variables:

Here we have taken the value of the grid spacing to be 0.5 bohr. Although we will use this value throughout this tutorial, remember that in a real-life calculation the convergence with respect to the grid spacing must be performed for all quantities of interest.

Note that for periodic systems the default value for the BoxShape variable is parallelepiped, although in this case the name can be misleading, as the actual shape also depends on the lattice vectors. This is the only box shape currently available for periodic systems.

Output

Now run Octopus using the above input file. Here are some important things to note from the output.


******************************** Grid ********************************
Simulation Box:
  Type = parallelepiped
  Lengths [b] = (   3.627,   3.627,   3.627)
  Octopus will run in 3 dimension(s).
  Octopus will treat the system as periodic in 3 dimension(s).

  Lattice Vectors [b]
    0.000000    5.130000    5.130000
    5.130000    0.000000    5.130000
    5.130000    5.130000    0.000000
  Cell volume =           270.0114 [b^3]
  Reciprocal-Lattice Vectors [b^-1]
   -0.612396    0.612396    0.612396
    0.612396   -0.612396    0.612396
    0.612396    0.612396   -0.612396
Main mesh:
  Spacing [b] = ( 0.484, 0.484, 0.484)    volume/point [b^3] =      0.08000
  # inner mesh =       3375
  # total mesh =      10639
  Grid Cutoff [H] =    21.095389    Grid Cutoff [Ry] =    42.190778
**********************************************************************

Here Octopus outputs some information about the cell in real and reciprocal space.


***************************** Symmetries *****************************
Space group No.  227
International: Fd-3m
Schoenflies: Oh^7
  Index                Rotation matrix                      Fractional translations
    1 :     1   0   0     0   1   0     0   0   1      0.000000    0.000000    0.000000
    2 :     0  -1   1     0  -1   0     1  -1   0      0.000000    0.000000    0.000000
    3 :    -1   0   0    -1   0   1    -1   1   0      0.000000    0.000000    0.000000
    4 :     0   1  -1     1   0  -1     0   0  -1      0.000000    0.000000    0.000000
    5 :    -1   1   0    -1   0   0    -1   0   1      0.000000    0.000000    0.000000
    6 :     0   0   1     1   0   0     0   1   0      0.000000    0.000000    0.000000
    7 :     1  -1   0     0  -1   1     0  -1   0      0.000000    0.000000    0.000000
    8 :     0   0  -1     0   1  -1     1   0  -1      0.000000    0.000000    0.000000
    9 :     0  -1   0     1  -1   0     0  -1   1      0.000000    0.000000    0.000000
   10 :    -1   0   1    -1   1   0    -1   0   0      0.000000    0.000000    0.000000
   11 :     0   1   0     0   0   1     1   0   0      0.000000    0.000000    0.000000
   12 :     1   0  -1     0   0  -1     0   1  -1      0.000000    0.000000    0.000000
   13 :     0   0  -1     1   0  -1     0   1  -1      0.000000    0.000000    0.000000
   14 :    -1   1   0    -1   0   1    -1   0   0      0.000000    0.000000    0.000000
   15 :     1  -1   0     0  -1   0     0  -1   1      0.000000    0.000000    0.000000
   16 :     0   0   1     0   1   0     1   0   0      0.000000    0.000000    0.000000
   17 :     1   0  -1     0   1  -1     0   0  -1      0.000000    0.000000    0.000000
   18 :     0  -1   0     0  -1   1     1  -1   0      0.000000    0.000000    0.000000
   19 :     0   1   0     1   0   0     0   0   1      0.000000    0.000000    0.000000
   20 :    -1   0   1    -1   0   0    -1   1   0      0.000000    0.000000    0.000000
   21 :     0   1  -1     0   0  -1     1   0  -1      0.000000    0.000000    0.000000
   22 :     1   0   0     0   0   1     0   1   0      0.000000    0.000000    0.000000
   23 :    -1   0   0    -1   1   0    -1   0   1      0.000000    0.000000    0.000000
   24 :     0  -1   1     1  -1   0     0  -1   0      0.000000    0.000000    0.000000
Info: The system has    24 symmetries that can be used.
**********************************************************************

This block tells us about the space-group and the symmetries found for the specified structure.


     2 k-points generated from parameters :
 ---------------------------------------------------
    n =    2    2    2
 
    s1  =  0.50  0.50  0.50
 
    s2  =  0.50  0.00  0.00
 
    s3  =  0.00  0.50  0.00
 
    s4  =  0.00  0.00  0.50
  
 index |    weight    |             coordinates              |
     1 |     0.250000 |    0.250000    0.000000    0.000000  |
     2 |     0.750000 |   -0.250000    0.250000    0.250000  |

Next we get the list of the ‘‘k’'-points in reduced coordinates and their weights. Since symmetries are used, only two ‘‘k’'-points are generated. If we had not used symmetries, we would have 32 ‘‘k’'-points instead.

The rest of the output is much like its non-periodic counterpart. After a few iterations the code should converge:


*********************** SCF CYCLE ITER -    8 ************************
 etot  = -7.92843852E+00 abs_ev   =  4.39E-06 rel_ev   =  1.79E-05
 ediff =       -1.19E-06 abs_dens =  3.49E-05 rel_dens =  4.37E-06
Matrix vector products:     77
Converged eigenvectors:     10

#  State  KPoint  Eigenvalue [H]  Occupation    Error
      1       1       -0.257101    2.000000   (6.5E-07)
      1       2       -0.184777    2.000000   (9.3E-07)
      2       2       -0.079243    2.000000   (9.4E-07)
      2       1        0.010873    2.000000   (8.4E-07)
      3       2        0.023247    2.000000   (8.2E-07)
      4       2        0.073689    2.000000   (8.6E-07)
      3       1        0.128013    2.000000   (9.0E-07)
      4       1        0.128013    2.000000   (9.6E-07)
      5       2        0.209032    0.000000   (9.3E-07)
      5       1        0.232110    0.000000   (9.2E-07)

Density of states:

----------------------------------------------------------------------
----------------------------------------------------------------------
----------------------------------------------------------------------
----------------------------------------------------------------------
----------------------------------------------------------------------
----------------------------------------------------------------------
----------------------------------------------------------------------
----------------------------------------------------------------------
------------------------------------------------------%---------------
%---------%--------------%------------%-%------%------%-----------%--%
                                                      ^


Elapsed time for SCF step     8:          0.10
**********************************************************************


             Info: Writing states. 2018/08/06 at 17:15:24


        Info: Finished writing states. 2018/08/06 at 17:15:24

Info: SCF converged in    8 iterations

As usual, the static/info file contains the most relevant information concerning the calculation. Since we asked the code to output the density of states, we also have a few new files in the static directory:

Of course you can tune the output type and format in the same way you do in a finite-system calculation.

Convergence in k-points

Similar to the convergence in spacing, a convergence must be performed for the sampling of the Brillouin zone. To do this one must try different numbers of ‘‘k’'-points along each axis in the Brillouin zone. This can easily be done by changing the value of the nk auxiliary variable in the previous input file. You can obviously do this by hand, but this is something that can also be done with a script. Here is such a script, which we will name kpts.sh :

#!/bin/bash
echo "#nk Total Energy" > kpts.log
list="2 4 6 8"
for nkpt in $list
do
    sed -i "s/nk = [0-9]\+/nk = $nkpt/g" inp
    octopus >& out-$nkpt
    energy=`grep Total static/info  | head -2 | tail -1 | cut -d "=" -f 2`
    echo $nkpt $energy >> kpts.log
    rm -rf restart
done

After running the script ( source kpts.sh), you should obtain a file called kpts.log that should look like this:


#nk Total Energy
2 -7.92843852
4 -7.93452207
6 -7.93462084
8 -7.93462226

As you can see, the total energy is converged to within 0.0001 hartree for nk = 6. For an extended range, e.g. from 2 to 12, the script should be

#!/bin/bash
echo "#nk Total Energy" > kpts.log
list="2 4 6 8 10 12"
for nkpt in $list
do
    sed -i  "s/nk = [0-9][0-9]*/nk = $nkpt/g" inp
    octopus >& out-$nkpt
    energy=`grep Total static/info  | head -2 | tail -1 | cut -d "=" -f 2`
    echo $nkpt $energy >> kpts.log
    rm -rf restart
done

Then, the kpts.log file should look like this:


#nk Total Energy
2 -7.92843852
4 -7.93452207
6 -7.93462084
8 -7.93462226
10 -7.93462251
12 -7.93462217

Band-structure

We now proceed with the calculation of the band-structure of Si. In order to compute a band-structure, we must perform a non-self-consistent calculation, using the density of a previous ground-state calculation. So the first step is to obtain the initial ground-state. To do this, rerun the previous input file, but changing the number of k-points to nk=6. Next, modify the input file such that it looks like this:


 CalculationMode = unocc
 
 PeriodicDimensions = 3
 
 Spacing = 0.5
 
 %LatticeVectors
   0.0 | 0.5 | 0.5 
   0.5 | 0.0 | 0.5
   0.5 | 0.5 | 0.0
 %
 
 a = 10.18
 %LatticeParameters
  a | a | a
 %
 
 %ReducedCoordinates
  "Si" | 0.0 | 0.0 | 0.0 
  "Si" | 1/4 | 1/4 | 1/4 
 %
 
 ExtraStates = 10
 ExtraStatesToConverge = 5
 
 %KPointsPath
   10 |  10 |  15
  0.5 | 0.0 | 0.0  # L point
  0.0 | 0.0 | 0.0  # Gamma point
  0.0 | 0.5 | 0.5  # X point
  1.0 | 1.0 | 1.0  # Another Gamma point
 %
 KPointsUseSymmetries = no

Here are the things we changed:

After running Octopus with this input file, you should obtain a file named bandstructure inside the static directory. This is how the first few lines of the file should look like:


# coord. kx ky kz (red. coord.), bands:    14 [H]
     0.00000000    0.50000000    0.00000000    0.00000000    -0.19984750    -0.10463050     0.11059562     0.11059567     0.21320524     0.27708534     0.27708537     0.43517458     0.54466879     0.54466894     0.57089044     0.57496796     0.57496801     0.63339690
     0.02640129    0.45000000   -0.00000000   -0.00000000    -0.20506492    -0.09711271     0.11125581     0.11125586     0.21395854     0.27788925     0.27788927     0.43640709     0.51950978     0.51950989     0.55510464     0.60282729     0.60282738     0.64782337
     0.05280258    0.40000000   -0.00000000   -0.00000000    -0.21725636    -0.07804331     0.11323409     0.11323414     0.21620689     0.28007561     0.28007563     0.43967737     0.48696242     0.48696251     0.52612903     0.64322288     0.64322300     0.66832900
...
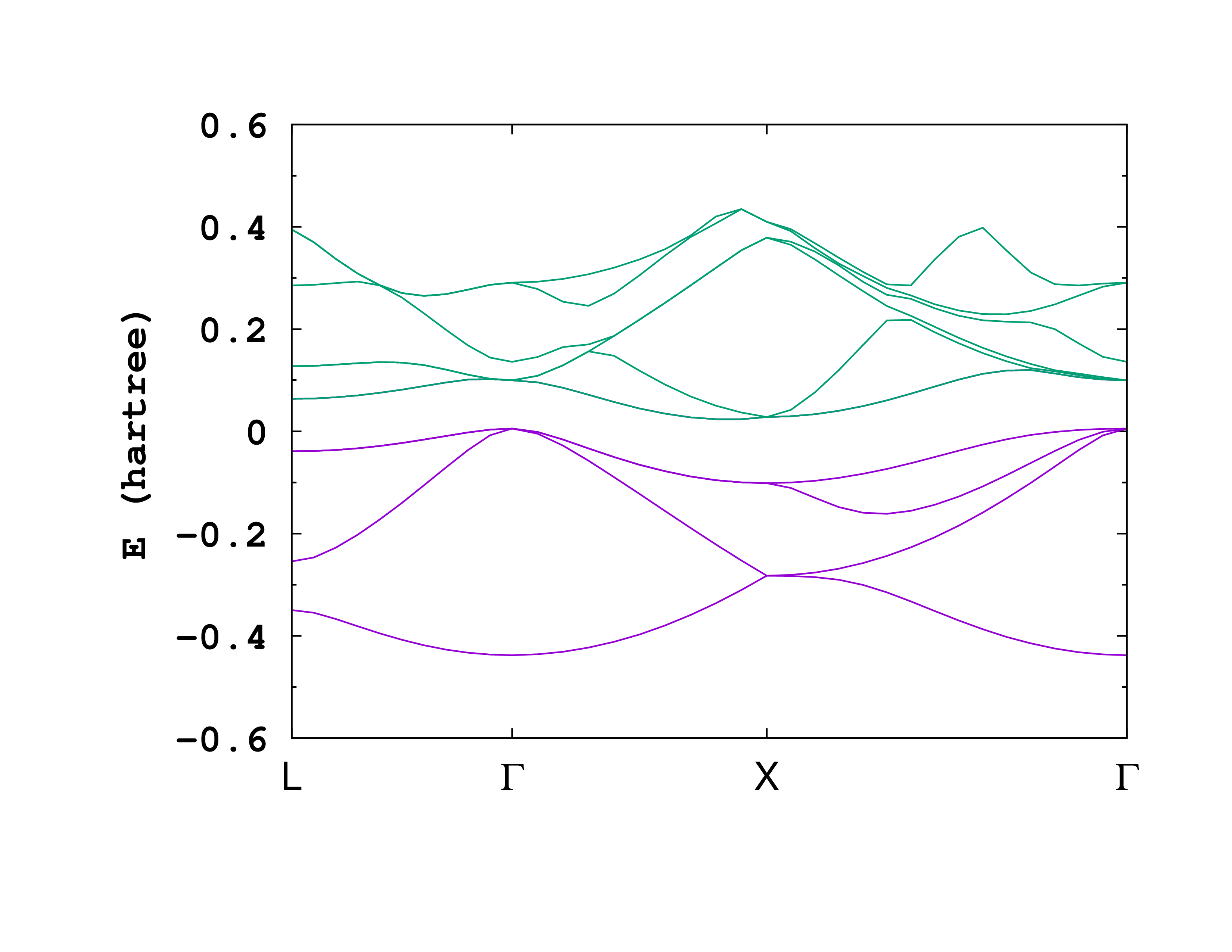
Band structure of bulk silicon. The zero of energy has been shifted to the maximum of the occupied bands.
Band structure of bulk silicon. The zero of energy has been shifted to the maximum of the occupied bands.

The first column is the coordinate of the ‘‘k’'-point along the path. The second, third, and fourth columns are the reduced coordinates of the ‘‘k’'-point. The following columns are the eigenvalues for the different bands. In this case there are 14 bands (4 occupied and 10 unoccupied).

On the right you can see the plot of the band structure. This plot shows the occupied bands (purple) and the first 5 unoccupied bands (green). If you are using gnuplot, you can obtain a similar plot with the following command:

plot for [col=5:5+9] 'static/bandstructure' u 1:(column(col)) w l notitle ls 1

Note that when using the KPointsPath input variable, Octopus will run in a special mode, and the restart information of the previous ground-state calculation will not be altered in any way. The code informs us about this just before starting the unoccupied states iterations:

Info: The code will run in band structure mode.
     No restart information will be printed.